Producten

Op dit schema worden de producten weergegeven die Stichting LLBP heeft ontwikkeld in relatie tot de beschreven generieke processen. Deze producten zijn zorgvuldig ontworpen om te voldoen aan de behoeften van onze doelgroep en dragen bij aan het verbeteren van de processen.

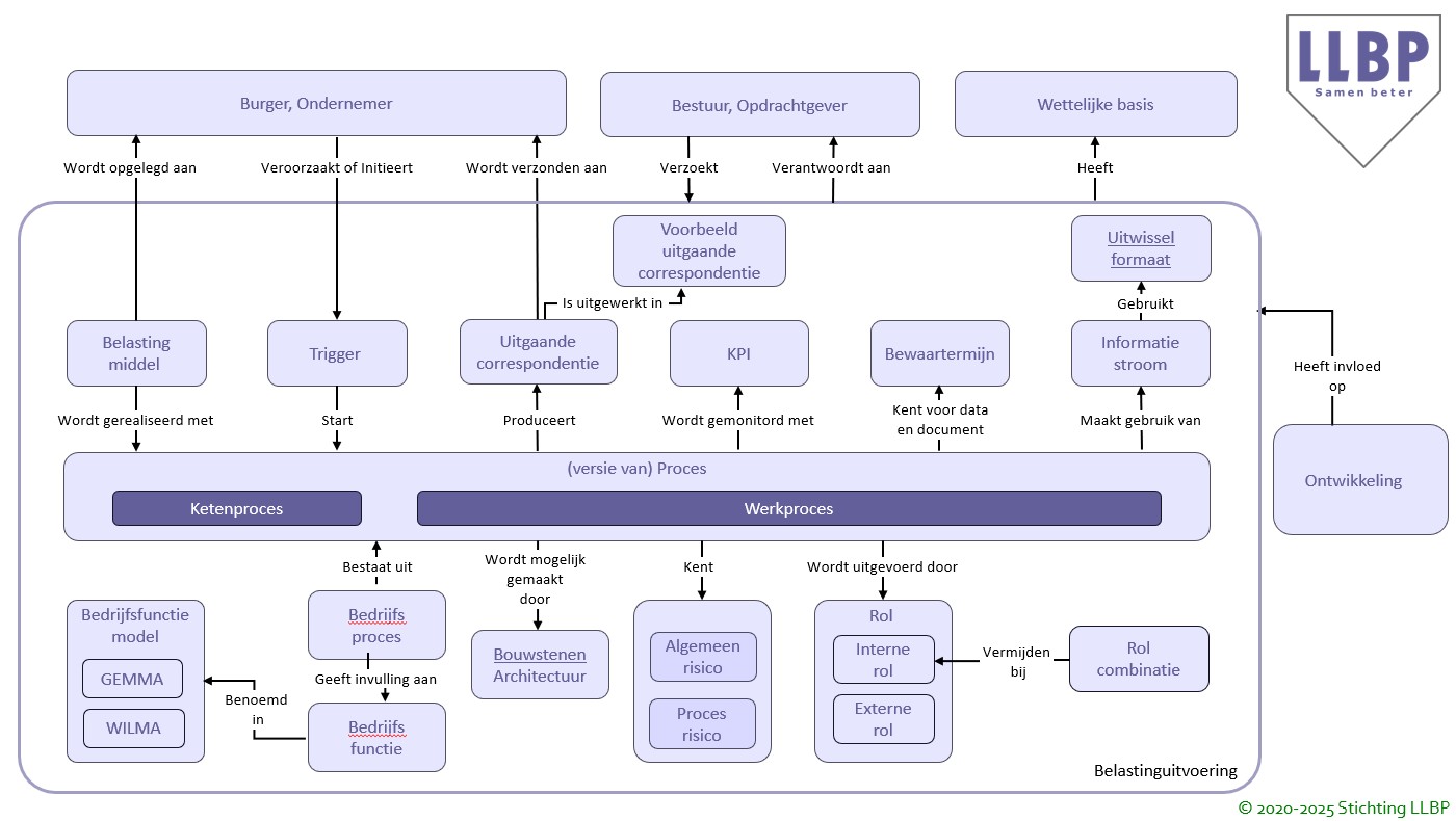
Objectenmodel

Ben je ook geïnteresseerd in de LLBP en wil je gebruik maken van de procesbeschrijvingen en alle onderliggende materialen?